|
Administrator
|
so i'm sure some of you know that i've been bitten by the OD bug for awhile, and i've kinda been after the "holy grail" of bass od's, the original BBBOD (Blueberry OD). now bearfoot has made one, which is similar to the original, at least more closely then the MP Blueberry OD, which sounds good, but i can't see playing $200 for it. so i've been doing a lot, and i mean a lot of digging trying find out as much as i can so i can try to make something as close to the original as i can.
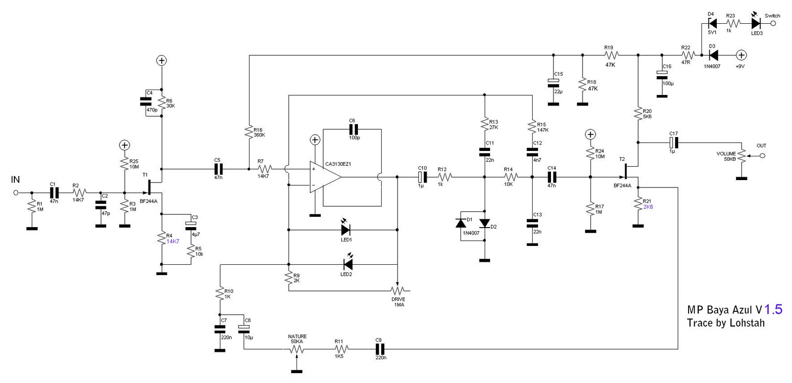
i've found something interesting, that now bearfoot has on their website too, "This is actually the father of the Honey Bee, which is basically a BlueBerry re-tuned for guitar." which leads me to this, if a honey bees is a retuned BBBOD, how can we it be tuned back to getting it back to what it was, and more bass oriented. if this was a transistor based circuit, i'd know where to start, but IC circuits for some reason i just haven't gotten the hang of it. so i'm putting it out to those more in the know, what should be done? i've been sitting comparing the MP BBBOD with the HoneyBee and i see a bunch of differences, but the MP BBBOD has much more gain, and doesn't have the same umph. here's the MP BBBOD Schematic: here's the HoneyBee Schematic i want to preface this with i build a bearfoot honeybear, and it has the same sorta gain, but i feel there is some low-end loss and a mid-boost. not bad, sounds good, but it just needs that thumpy, creamy, heavy sound the BJF BBBOD has. |
|
Yeah I really want to see this too. But I think that it's something a little more complex than filters. I'm not too sure what's different just looking at that Honey Bee schem. Somehow I think the MP version is fairly vastly different than the original, because it doesn't sound the same at all.
Through all the worry and pain we move on
|
|
Administrator
|
i know, right? but the more and more i dig into this, and try to find out info i get the same thing. the honeybee is based off the BBBOD. the BBBOD came first and was tuned for guitar to make the honeybee, so it has to be the filters and maybe input/output caps.
the bearfoot honeybee i built has the right amount of gain like the BBBOD, but it cuts out some of the low end and seems to make things mid heavy, at least to my ears. it sounds great, but the lack of low end is a bitch..... |
|
Yeah that's what I was thinking, but tbh there's a smattering of components in there that I'm not sure what they do. That block of R6-C10 looks like filters but there's something more complex going on than just high-low pass filters methinks. I'm not even totally sure how the nature control does what it does, that was one of my biggest qualms with the MP Blueberry.
Now, the R1/C1 filter is at like 3.4Hz, which is fine. The C10/R10 filter is 34Hz, which is also fine. R2 is an impedance/bias resistor, and R3 is a limiter. C2 is to limit the slew rate of the 3130, R4 is to set the minimum gain. R5 and C3 are a low-pass sitting at 723Hz, which is okay (this may be different in the Blueberry, but I've built/designed a bunch of drives with even higher negative feedback low pass cutoffs than this). R16-R17 are a voltage divider for Vref, and R14 and C13/14 are power filters. everything from C10-C11 is a simple JFET post-amp, except the Nature control tie-in. I know I've seen a tone-shaping network much like R13/C12 but I can't remember how it works. I'd say the big differences will be in the network of shit between R6 and C10, and the nature control.
Through all the worry and pain we move on
|
|
Administrator
|
agreed. bjorn does some crazy magic that doesn't always make sense to the rest of us. i know one of the biggest differences in the MP BBBOD and the BJF & Bearfoot BBBOD is that the MP version has 2 FET stages where are the honeybee has 1.
i'm not 100% sure i understand the nature control completely, but it seems to control how much of the signal goes to each of the clipping diodes, but there's a little more to it then that, because the signal has to pass through a series of caps and resistors, which may act like filters. ![]() this is just maddening, because every bassist that has one doesn't have the stones to work on removing the goop. unlike our fellow guitarists that worked effortlessly to remove the goop for the honeybee. the worst thing is the more i think i can't have it, the more i want it and have to figure this out, and figuring the amount of knowledge and shear drive i'm pretty sure we can get close to it or at least get something that will act in a way that none of us would lust that much for the $750 BJFE BBBOD. it's like the klon, but for bass. lol |
That would probably explain the unpleasant increase in gain, at least partially. The MP has a whole gain stage before the op-amp, I'm sure the BJFE BB doesn't have this. Now that you mention that, I just thought of something. If you imagine one of the clipping stages of a Muff, you'll recall there's a capacitor right in front of the diodes in the feedback loop, one end connected to the base of Q2/Q3 and the other to one end of the diode stack. This capacitor has the function of changing what band of frequencies gets clipped preferentially by the diodes - larger cap clips more bass, smaller cap clips more treble, etc. The more I look at it, the more it looks like the Nature pot is a variable filter that pans between the caps connected to either end of it, working much like the Muff cap and making the op-amp's negative feedback diodes clip more of the bass toward the larger cap and more of the treble toward the smaller cap. The whole network itself seems like a form of negative feedback as well. Lol yeah... I'd sure be all over it if we got it right or at least a working analogue. I think we're on the right track here, figuring out the function of each component in the circuit(s) is step one, then we can start changing things and seeing how the result compares to the actual thing. The BJFE BB must be somewhere between the Honey Bee and the MP BB, it's just to find where.
Through all the worry and pain we move on
|
|
Shit you know what... after thinking harder about what I said last post I've noticed some interesting things.
1) You'll remember I said in one of your other threads about this that I thought the MP's Nature was "slurry" below 50%. If I'm right about the way the Nature works, then I know exactly why this is the case. The Honey Bee has a 4n7 as it's "high" cap and a 2u2 as it's "low" cap - while the "high" cap on the MP is 220n, and the "low" cap is a whole honking 10u! This would mean that the MP BB is clipping a lot of and very low into the bass, making the entire thing hazy-sounding especially on the 10u end of the sweep... which is exactly what it sounds like is happening. 2) The gain issue - not only does the MP have an entire gain stage before the op-amp, it also doubles the gain of the op-amp stage itself! The Honey Bee has a maximum gain of 503 in that stage while the MP has a maximum of 1002! Like seriously, 1002? After the extra gain of the first stage? Which has a gain of a hair over 2 without the booster cap? ![]() 3) Tone - have a look at R15 (MP) and R9 (HB). The HB has a 47K resistor here, and the MP is 14K7. This must have something to do with the tone. C14/C10 is also increased by a factor of 10 (4n7 in HB, 47n in MP). The MP also doesn't have the R13/C12 network before the volume pot that the HB does. The funniest part is that everything else filter-related is the same, so they really aren't that different in that sense, which is very, very interesting. The level of slew-rate limiting is also the same. 4) The HB uses 5457s while the MP uses BF244As. This must have something to do with the tonal differences. I reckon the BJFE BB uses 5457s. Also notice that the base of the post-amp JFET is fed by a voltage divider in the MP, where the HB has just a 1M gate to ground. That divider is feeding the MP JFET like 818mV (??????).
Through all the worry and pain we move on
|
|
Administrator
|
Hmmm. Some interesting points that do make a lot of sense. I think we have something to go on and are on the right track. I definitely think the extra gain stage is a huge issue, as well as the caps on the nature lot. I think the filters may be ok, and making those small changes to the honeybee could bring this back to the blueberry. I was thinking about the BMP clipping concept, and I took a look at my ram's head muff and green russian and compared the effect of the clipping, and swapped the caps to see what if did to the clipping, and there was a significant difference. This makes me wonder if we would also need to increase those caps as well. I think we might be at the point where getting it on a breadboard and starting to make some of these changes, could give us a better grasp and finally get some juice out of this blueberry.
![]() Unfortunately I suck at bread boarding IC based circuits, but I'm going to try this one. If we crack it or get something similar I think my bass OD hunt will be over, not like that will stop me making new ones. Lol. The funny thing is in all my searching I found that there is one clone of the blueberry, which is rarer and more expensive then the real thing. Go figure. Lol |
|
This post was updated on .
I'd stick one on my breadboard too and help you out, if I had the time
this week is just full of things to do for school and I'm feeling very overwhelmed at this point, I'm super stressed... even playing League of Legends matches to get my mind off it is making me more stressed because my playing is suffering from the stress that's already there, stressing me more goddammit...
But anyway, this video has some simple riffing that may help you match the tones as you breadboard. I think the nature caps would be larger than those in the HB, but certainly smaller than the ones in the MP. I'd try, say, 10n and 4u7 maybe and see how that sounds, and go from there. I'm pretty good at IC circuits, so ask away if you have any questions.
Through all the worry and pain we move on
|
|
Administrator
|
i hear you. are you taking classes or are you like me on the other side of the desk? i never got into League of Legends, but my buddy and i are trying to finish all of borderlands 2 before the new one comes out, and we never get to play due to all the crap we have to do.
|
|
No, I'm in first-year uni. Three of my classes are a joke but I'm sucking at physics, and I have a midterm on Friday. Yeah it took me a really long time, I resisted at first (I'm an FPS guy) but I think that nineteen in twenty of my friends play it, so I was eventually strongarmed into trying it and quite liked it. BL2 is really good, I've got a siren at lv40-something about halfway through second playthrough atm. But yup know what you mean...
Through all the worry and pain we move on
|
|
Administrator
|
haha, and here i thought iw as the youngest one here, being only 29, lol. i've got a gunzerker at level 37 first play through doing all of the side missions, and dlc. one issue i've got though, is diablo 3, my buddies and i are doing yet another play through cause of the expansion and blizzard changed so much again that we have to start all over, talk about maddening....
|
|
Lol yep, I generally don't reveal my age online but there's no prejudice here (thankfully). I'm 18
I believe I joined this forum when I was 16. Ah Diablo... I heard about that, I imagine it would be haha...
Through all the worry and pain we move on
|
|
Administrator
|
omg, soooo gooood. i remember playing the original and was waiting for it almost as long as i was waiting for starcraft 2. the only problem is these games suck my life away almost as bad as fallout. my fallout addiction is so bad that i actually have a vault 101 jacket, and i wear it out.....
|
|
I feel you, some weekends I do nothing but marathon game. Especially when I should be doing other things
lol yeah Fallout is another one, I meant to get New Vegas but never got around to it. It went on sale on Steam a number of times but I missed all of them.
Through all the worry and pain we move on
|
|
Any progress with this one, Rocket?
Depending on how my schedule looks, I can probably do some filter modeling for you in Multisim this week/weekend if you like. See just how similar these two pedals really are.
Through all the worry and pain we move on
|
|
Administrator
|
i haven't had time to put it on the breadboard yet, things got a little crazy around here. i'm going to do my best to start it this weekend, and get something working next week. if you can do some filter modeling so i can start making changes to the effect and try to get it write. it's been so bad around here i think i'm averaging 4hrs of sleep a night. i haven't been able to build anything, or play anything, i'm going nuts.
|
|
Oh man, hope you get things in line quick. Not sleeping enough sucks. Yeah I definitely will, I'll try and start ASAP, as I'm not at home this weekend (I meant "this coming week/weekend" in my last post).
Through all the worry and pain we move on
|
|
Administrator
|
no rush buddy. my classes have been a little crazy, and it doesn't help all the new things i have to do with all my classes. i basically get home, sit down, and pass out for an hour then grade shit, and plan, then get to sleep around 1am then up at 5am. plus i have to start packing, cause i bought a house and going to have to move in a few weeks, so things are just a little nuts for me now. i've decided that i have to make time to build something otherwise i'm going to lose my sanity.
|
|
Wow. Well good luck man. That's probably a good idea, building things always makes me feel better
Through all the worry and pain we move on
|
| Free forum by Nabble | Edit this page |
