Sorry, I missed this: AC125Uz |
|
MY NEW WEEKEND PROJECT
This is cool (for me) - I have not worked on amps that much, but I just installed my first metropolis Zero Loss effect loop in a stock 1982 Marshall JCM800 2204. I want to do it in a way that was least invasive, so I only drilled one hole through the chassis, and it is on the underside - so you won't really see it. My plan is just to run a spring reverb I have, so installed permanent cbles going through a different existing hole so I can access the loop with other things if I want. I was trying to incorporate a "Holy Grail" reverb up front but it doesn't really work for pedal testing because it is very sensitive to how hard you hit it. But with a "loop" the reverb acts like a spring reverb in a standard guitar amp - coming off the tone stack and before the master volume.
|
|
Administrator
|
Nice amp. Looks like it's using piher resistors too
|
|
Thanks! yep, it is all stock 1982 which is why I didn't want to put any noticeable mods into it. The only hole I drilled is in the bottom of the chassis where no one will see it, that is for the loop "on/off" switch.
Also - doing this made me realize how much these amps changed when they went from vertical inputs to horizontal inputs. This one still has all the original pot wiring, including pot-to pot, just like the turret model. The newer ones have all of that wiring in the circuit board, where the pot legs are wired in permanently. For this loop, that made a high difference because you tie into the treble and master volume pots to insert the loop. I like the cool ground rail along all the pots. |
|
This post was updated on .
In reply to this post by Chris60601
![]() not so much weekend projects as never-ending traumas, but something i've been meaning to get finished for ages and finally got around to working out boxes for this weekend. still half finished but getting somewhere maybe. first steps into the world of diy analog synths. one on the left is (destined to be) a 4017 ic 'baby 8' 8 step sequencer. 8 knobs on top for 8 steps (with switches and indicator leds), front panel is volume and 8 step selector rotary switch, plus on/off and momentary switches for kicks. one on the right is becoming a mfos weird sound generator. used same layout as for the baby 8 but adapted for different demands. first row of 4 knobs are voice a, second row are voice b, and front panel is master volume and the 3 knobs that control the low-pass filter. off-board wiring will be a complete bitch and still haven't even worked out what exactly i need to do to be able to pair them up. very new to this synth game and know absolutely nothing about the art of cv in and out, which i need to get my head around before i do anything else. but even if i don't get any further until christmas, or ever, i got this far so far. flag on the moon. |
|
Administrator
|
Bro, that's nuts. Can't wait to see it done.
|
Through all the worry and pain we move on
|
|
Administrator
|
In reply to this post by tabbycat
Wow, you must have put a lot of thought into drilling those enclosures. They look really neat, and pretty insane at the same time lol
I'll be looking forward to seeing them complete and hearing your thoughts! I started a couple more ToneBenders this weekend. Have a few more coming soon too MKII with OC75 ![]() MK1.5 with OC42
|
|
In reply to this post by rocket88
thanks rocket. the whole synth thing, cv in out and controlling etc, i am kind of lost on atm. it's not nearly as clear cut as guitar plug-in-and-go things. and veros and support far less concentrated and well documented. this place and fsb has spolied me but for synth stuff i actually have to research things. so am 'pacing myself' carefully with this whole project to avoid brain-ache and terminal frustration. i vote travis be banned from posting pictures of his work anymore. he makes everyone else look shit. haha, no offence everyone else. |
|
Administrator
|
lol there are plenty of things I could learn from you guys, trust me
Synth stuff is like black magic to me. I just don't know anything about all these crazy modular rigs and stuff, but I love it. I'm really interested in oscillators and sequencers and whatnot, but I'm mystified by many of the sounds that I hear in electronic music. Just no idea where it's coming from My favorite synth guy is Panda Bear, and I saw him live and I still have no idea how he does what he does, but it's awesome http://youtu.be/CmXIIL2tmR8 |
|
In reply to this post by tabbycat
Tabby, your synth modules are looking great. Glad to see some cross pollinating between guitar and synth here. Been wanting to try the baby 8 to integrate into escebedo's Uglyface fuzz circuit, not sure if it would work.
If I may suggest, The Anderton super tone control is a great and powerful filter. Could be of use to your synth rig. Best of luck! Keep us posted. |
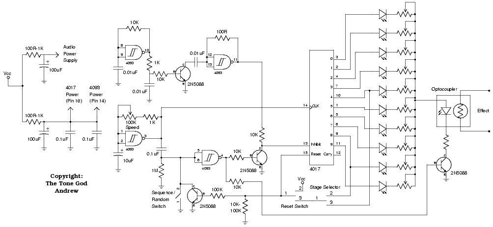
have you considered the zvex ooh-wah? these schematics are supposed to get pretty close. andrew tone god's vanishing point schematic from diysb (thread here: http://www.diystompboxes.com/smfforum/index.php?topic=58247.0 ) http://img.photobucket.com/albums/v515/TheToneGod/vanpoint21/vanpoint21_schem.jpg~original ![]() and gottfried divos 'zeckenweh' from the same thread. http://hpbimg.someinfos.de/diy/allgemein/_schematics/wah_volume/zeckenweh_musikding.JPG ![]() thanks for the tip re the anderton tone control. will check it out when the hour is nigh. |
|
Damn tabby, you are indeed the mad researcher! Your archives must be like the library of Alexandria.
Just noticed that circuit can sort of cop a decent Maestro sample and hold filter sound. Have you built any simple 40106 oscilators yet? I tried the dual from Beavis' (we weep) easy and fun! |
|
In reply to this post by clockman
Baby8 with Uglyface works great - vero in the pipeline: https://www.youtube.com/watch?v=pe1iCWH8Rbc |
|
Administrator
|
boo, the video is private. i got all excited to see it.
|
Sorry, I've sorted that out now: let me know if you can see it. |
i would say totally sorted, nocentelli... you own baby 8 and uglyface. classy yt clip and much looking forward to the vero. |
|
Administrator
|
In reply to this post by nocentelli
holy hell thats awesome. now you've got me wanting to build that. can not wait for the layout man, really can not wait.
|
|
In reply to this post by tabbycat
Ho-lee crap. I'm positively giddy!
![]() 2 questions. How long have you been sitting on this? And why have you not been screaming about it? Can't wait to see the layout. Thank you for sharing. |
|
In reply to this post by Chris60601
well its saturday 6pm just got home from a long work week. i plan on burning the midnight oil tonight after the kids go to sleep. I have a ton of work to do. I need to install a 4pdt on my stereo boss ce-2,offboard wiring and drill box for a small stone, offboard wiring for a red rooster,install the univibe mod on my phase 90 .swap out some proper higher gain transistors for my colosallus flange and i also have to try and tweak my rubadub reverb thats way over the top if i have time populate my phase 100 that i did the tagboard for on wednesday night. Hopefully ill get 5. pedals up and running tonight. i dont know why im always a little behind on boxing them up. I do like doing the circuit boards the best. I dont mind drilling but offboard wiring seems time consuming and tidious to me. its loose ends night hope they all fire up first try ha ha
|
| Free forum by Nabble | Edit this page |
